LSTM Time Series Prediction in My Senior Project
Image comes from the book “Dive into Deep Learning” by Li Mu.
Brief Introduction
In this senior design project report, a two-step inventory management analysis has been introduced for the raw material inventory of the Sichuan Mountek Microelectronic Technology Co., LTD. The goal is to explore the possibility to improve the inventory management of Mountek company via optimizing the inventory cost.
First, the ABC analysis has been used to select the two most important raw materials, epoxy molding compound (EMC) and frame, in the warehouse. Then, four different models, Auto Regressive moving average model (ARIMA), Vector Auto Regressive model (VAR), BP Neural Network with Particle Swarm Optimization, and Long Short-Term Memory Network model (LSTM) have been applied to analyze the stock outflow of the two materials.
My work is focused on the VAR model and LSTM model. Comparison between empirical and fitted value based on RMSE helps us determine LSTM as our best model. But in this page, I will only introduce the LSTM model.
The code refers to 知乎.
Data Examples
The data we used in this report is collected from Sichuan Mountek Microelectronic Technology Co., LTD’s raw material warehouse. Mountek is a semiconductor packaging company which adopts the world’s first-class brands of automatic packaging and testing instruments to achieve completely independent production of the whole packaging process.
Now it has a variety of types of product packaging solutions and reliability analysis capabilities, and can provide diversified packaging and testing program development and customized services according to customer needs. Mountek built its first raw material warehouse in Suining in 2010, and a second warehouse was built in Neijiang in 2019, which has gradually been put into use since August 2021.
Part of the data are shown below.
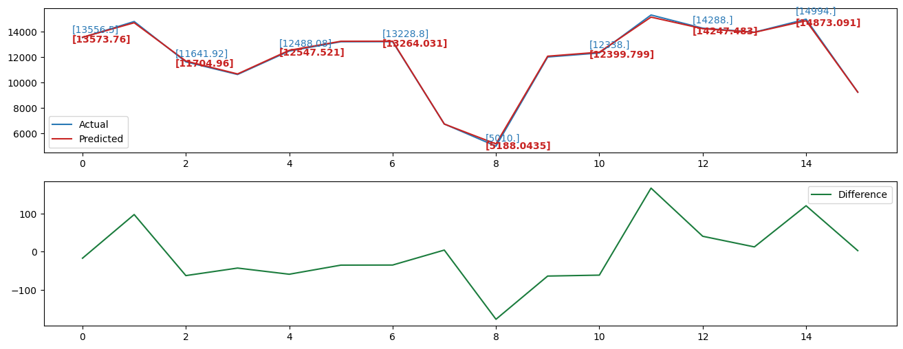
Prediction Results Examples
Considering our time series are not too big, instead of separating data into several batches, we run the data as one batch. To normalize our data, we choose the min-max method to transform the original data so that it falls within a specified range, typically between 0 and 1.
With 0.02 learning rate and 1000 epochs to make sure the loss is under 1×10⁻⁶, we successfully trained our model with 16 hidden layers to get a satisfactory result.
Below figures show the prediction results of different time series. On the left is the prediction result of the validation dataset. The right image is the prediction result of the test dataset.
In each figure, the upper subfigure presents both the actual data and prediction results based on the LSTM model which is trained by training data in each time series. As we can see, the actual data and prediction data almost overlap with each other, which may be because the number was too large to show the difference and the LSTM model has a great prediction result.
Thus, to visually show the difference between them, we label the values of some time points and plot the difference between them in the lower subfigure.
Code of Sorting Data
1
2
3
4
5
6
7
8
9
10
11
12
13
14
15
16
17
18
19
from asyncore import read
import pandas as pd
from datetime import datetime
def data_sort_monthly(filename, name):
data = pd.read_csv(filename)
data['Date'] = pd.to_datetime(data['Date'])
data = data.set_index('Date')
datasum = data.resample('m').sum().to_period('m')
datasum = datasum.loc[:, ~datasum.columns.str.contains('Unnamed')]
datasum.to_csv(f'~/{name}.csv') # Change the path to your own path
def data_sort_weekly(filename, name):
data = pd.read_csv(filename)
data['Date'] = pd.to_datetime(data['Date'])
data = data.set_index('Date')
datasum = data.resample('w').sum() # to_period('w') for more obvious result
datasum = datasum.loc[:, ~datasum.columns.str.contains('Unnamed')]
datasum.to_csv(f'{name}.csv') # Change the path to your own path



